日本理音VA-14 便携式振动分析仪是一款具有 FFT 分析功能的振动分析仪,配备了设备诊断和现场测量所需的全套功能。 它比传统型号 VA-200 轻约 12 克,形状更纤薄,单手易于握持,非常适合现场测量。 新的 LAN 终端加强了与通信设备的连接,实现了本机的远程命令控制和文件传输。
联系电话:021-51087863
日本理音VA-14便携式振动分析仪介绍:
VA-14 是一款具有 FFT 分析功能的振动分析仪,配备了设备诊断和现场测量所需的全套功能。 它比传统型号 VA-200 轻约 12 克,形状更纤薄,单手易于握持,非常适合现场测量。 新的 LAN 终端加强了与通信设备的连接,实现了本机的远程命令控制和文件传输。 此外,通过安装可选程序 VX-14S,可以连接麦克风并测量声音,除了振动测量外,单个 VA-14 单元还涵盖了声音的频率分析和评估。 它可用于各种测量情况,例如测量机械和电机等旋转体发出的振动、通过振动诊断设备以及产品研发。
产品特点:
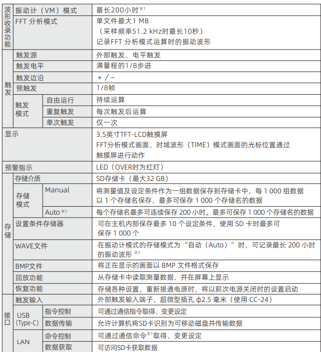
可以测量振动的大小(加速度、速度、位移)。
● 加速度、速度、位移和波峰率
同时测量结果可单屏显示,提高工作效率。
● 可设置加速度、速度和位移过滤器(HPF、LPF)
● 振动严重程度 (ISO 2954:2012)
从 10 Hz (HPF) 到 1 kHz (LPF) 的电气特性满足振动严重程度 (ISO 2954:2012) 指示
的频率范围。
● 振动值的时间级图显示
可用于测量运行中振动波动的机器的振动。
理音VA-14新款单通道声学振动分析仪产品优点:
1、标准附带的PV-57|和其他的压电式加速度传感器之外又加上,能够进行麦克风连接 *2 可以作为1通道分析仪使用。
2、振动计模式搭载了可分别对加速度、速度、位移设置滤波器(HPF、LPF)的功能。
3、FFT模式中,除了可同时保存线性平均值、*大值外,还可选择2种峰值检测功能“***0(频谱的个数据)"和"PEAK10(峰值的
个数
据)“
4
可以使用USB或者LAN与电脑通信,另外,通过移动电源(市售品)的USB供电,即使在没有插座的现场也可以长时间测量
5、比旧款机型VA-12(约850g)更加轻量化(约660g),更容易用单手握持的形状,更适用于现场测量。*2需要安装选配的功能扩展程
序【VX-14S】
6、通过追加功能扩展程序,扩大适用范围:
①通过连接麦克风,可以测量声音。
2)使用USB或者LAN与电脑通信,在远程也能进行测量数据的获取和对主机的操控。③可以同时进行瞬时值、运算值(根据加速度、速
度、位移选择的指示特性的平均值、*大值等)的连续记录的自动存储功能、以WAVE形式记录振动波形的长时间波形收录功能(*大200
小时)等,在振动计模式下可以长时间记录振动。④通过加速度、速度、位移计算真实峰值的峰值计算功能,可以更准确地评价机械的
状态。
三、理音VA-14新款单通道声学振动分析仪主要用途:
在产品开发部门的产品开发时的振动测量,品质部门的产品出厂检査和设置机械的动作确认,保全部门的定期修理(检査)后的启
动动作确认,日常检査和异常振动的监视的简易诊断,异常振动发生时的振动测量和原因调査等的精密诊断之外,也可以应用在以下
的用途中。-应用在基于噪音和振动各自的FFT分析结果的机械的静音性的评价和异音检测,对策方法的检讨,-生产线的良品判定系
统、振动监视系统的构建:
设备机械的转速或者泵的水量等改变负荷条件时的振动变化和振动带来的影响的评价。
理音新款单通道声学振动分析仪VA-14 理音新款单通道声学振动分析仪VA-14